网站首页
关于协会
协会介绍
协会章程
分支机构
会员服务
入会申请
通知公告
协会通知
协会公告
协会动态
行业动态
政策法规
文件发布
政策解读
法律法规
行业建设
信用建设
服务能力
网络安全
党建工作
联系我们
notice
通知公告
notice
○
协会通知
○
协会公告
○
协会动态
通知公告
>
首页
通知公告
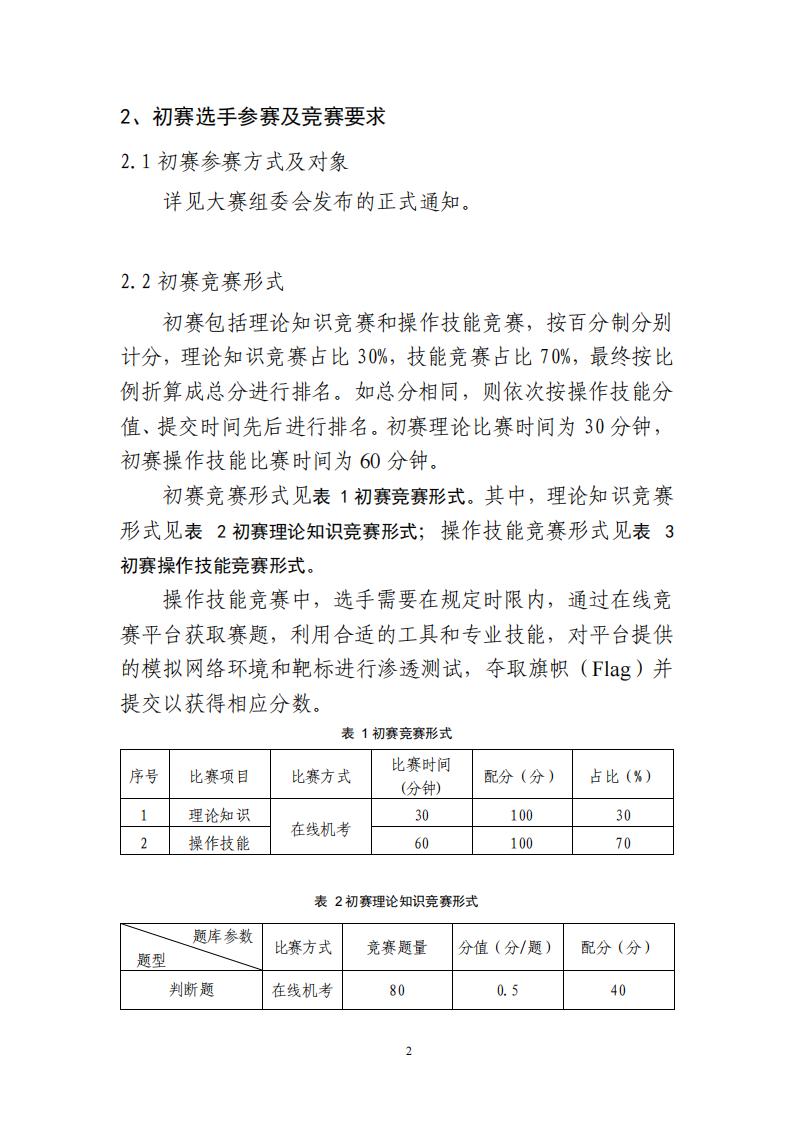
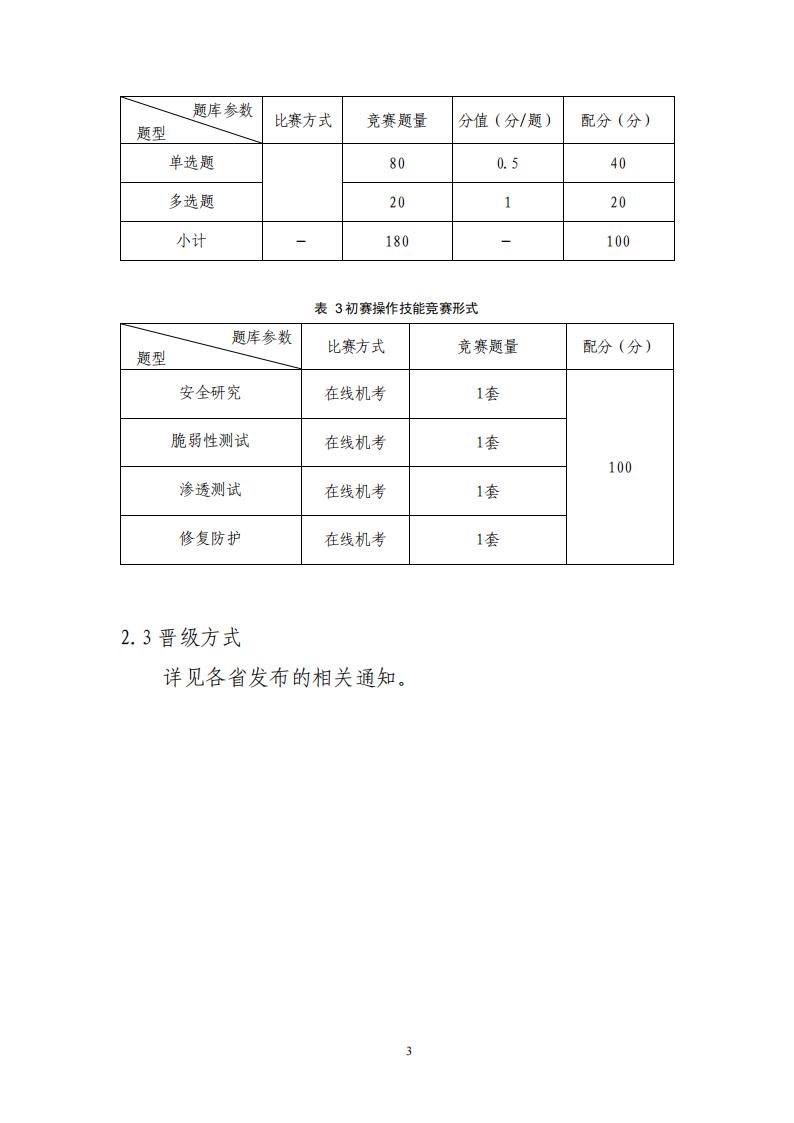
第二届全国网络安全行业职业技能大赛渗透测试员工种初赛技术文件
发布时间:2025/11/14 9:38:56
上一条:
第二届全国网络安全行业职业技能大赛电子数据取证分析师工种初赛技术文件
下一条:
第二届全国网络安全行业职业技能大赛报名系统使用手册
相关文章
第二届全国网络安全行业职业技能大赛决赛入围名单的公示
第二届全国网络安全行业技能职业大赛竞赛平台操作手册
第二届全国网络安全行业职业技能大赛报名系统使用手册
第二届全国网络安全行业职业技能大赛渗透测试员工种初赛技术文件
第二届全国网络安全行业职业技能大赛电子数据取证分析师工种初赛技术文件
第二届全国网络安全行业职业技能大赛网络信息审核员工种初赛技术文件
第二届全国网络安全行业职业技能大赛网络安全管理员工种初赛技术文件
关于举办2025年“海河工匠杯”全国行业职业技能竞赛—第二届全国网络安全行业职业技能大赛天津选拔赛的通知
相约上合 津通护航 天津信息通信业圆满完成上合组织峰会通信服务和网络安全保障任务
x
本网站违法和不良信息举报电话:022-58829988,举报邮箱:tjtxxh@163.com
津公网安备 12010102000947号